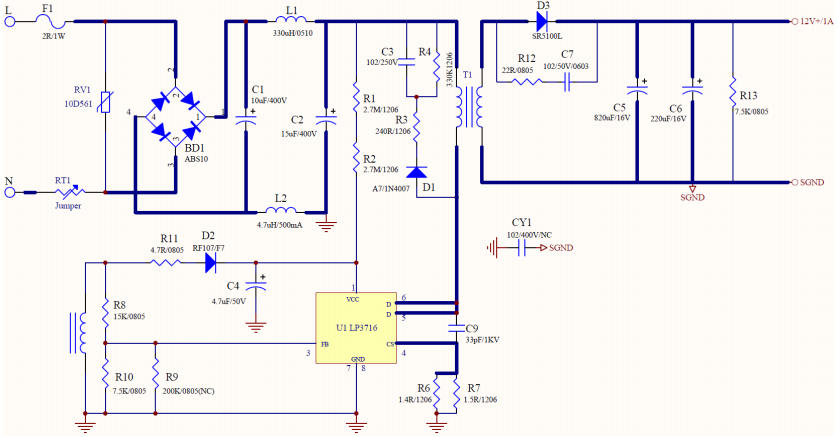
芯茂微 LP3716 主打“自供电 + 原边反?。≒SR)”,把传统 15 颗料的反激 BOM 压缩到 仅需 5 颗外围:
官方参考设计 LP3716+SB5100L 实测 83.3% 效率、<75mW 待机、12V±0.5% 精度,堪称小功率适配器“极简派”代表作。
| 特性 | 数值 | 备注 |
|---|---|---|
| 自供电电压 | 10.4~12.8V | 内部高压启动,无需辅助绕组 |
| 原边反馈精度 | ±1% | 省去光耦与431 |
| 开关频率 | 39kHz(典型) | 低EMI,轻松过CISPR22B |
| 峰值电流模式 | 逐周期限流 | 内置前沿消隐 |
| ?;と彝?/td> | OVP/UVP/OCP/OTP | 全部自恢复 |
| 封装 | SOP-8 | 兼容8脚DIP,维修友好 |
一句话:把“高压启动、PSR采样、环路补偿、?;ぢ呒比考?,外部只需设定电阻与电容。
关键外围仅 5 颗:

官方照片:正面LP3716+变压器,背面仅5颗贴片电阻电容,一张银行卡大小。
BOM表
注:量大可换同步整流LP3588CSF,效率再提3%,成本加¥0.15。
官方提供绕线顺序与起尾脚图,直接发给变压器厂即可打样。

| 条件 | 输出 | 效率 | 纹波 | 待机 |
|---|---|---|---|---|
| 115Vac/60Hz | 12V/1A | 84.4% | 85mV | 65mW |
| 230Vac/50Hz | 12V/1A | 85.0% | 109mV | 75mW |
| 264Vac/50Hz | 12V/1A | 84.6% | 127mV | 90mW |
深圳三佛科技提供样品,技术支持,批量价格有优势~
LP3716用自供电PSR架构,把高压启动、环路补偿、?;ぢ呒考桑?strong>外围仅5颗器件,单层板过EMI,83%效率,75mW待机。下次再画“小家电辅助电源”、“路由器12V适配器”、“智能插座内置电源”,直接抄这份参考设计——一颗LP3716,让反激电源设计回归“极简主义”。